EN
  • CH
  • EN
  • RU

  • 首页
  • 关于我们
    • 公司简介
    • 质量体系
    • 资质荣誉
  • 产品展示
    • 无磁仪器外管
    • 无磁钻铤
    • 矿用无磁钻杆
    • 无磁承压
    • 普通钻铤
    • 方钻杆
    • 加重钻杆
    • 动力钻具
    • 转换接头
    • 提升短节
  • 解决方案
    • 太钢TWZ-2HS(P530)
    • 太钢TWZ-3HS(P550)
    • 太钢TWZ-4HS(P650)
  • 新闻资讯
  • 设备仪器
    • 检测仪器
    • 生产设备
  • 在线订单
  • 联系我们
X
  • 首页
  • 关于我们
    • 公司简介
    • 质量体系
    • 资质荣誉
  • 产品展示
    • 无磁仪器外管
    • 无磁钻铤
    • 矿用无磁钻杆
    • 无磁承压
    • 普通钻铤
    • 方钻杆
    • 加重钻杆
    • 动力钻具
    • 转换接头
    • 提升短节
  • 解决方案
    • 太钢TWZ-2HS(P530)
    • 太钢TWZ-3HS(P550)
    • 太钢TWZ-4HS(P650)
  • 新闻资讯
  • 设备仪器
    • 检测仪器
    • 生产设备
  • 在线订单
  • 联系我们
  • 太钢TWZ-2HS(P530)
  • 太钢TWZ-3HS(P550)
  • 太钢TWZ-4HS(P650)
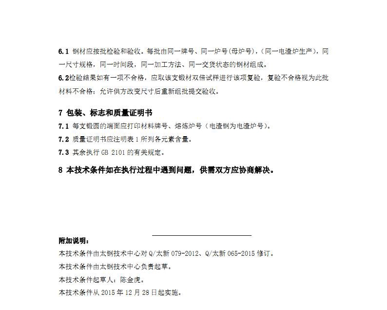
主页 > 解决方案 > 太钢TWZ-2HS(P530)



关于衡杉
公司简介 质量体系 资质荣誉
新闻中心
友情链接
    百度一下
    关注我们
    • 衡山



    • 关于衡杉
      公司简介 质量体系 资质荣誉
    • 产品展示
      无磁仪器外管 无磁钻铤 矿用无磁钻杆 无磁承压 普通钻铤 方钻杆 加重钻杆 动力钻具 转换接头 提升短节
    • 新闻中心
    Copyright © 2022 山西衡杉 备案号:晋ICP备2023002391号-1 同伴科技 | 制作维护
    返回顶部 |法律声明
    企业链接
    百度一下

    Copyright © 2022 山西衡杉 备案号:< 晋ICP备2023002391号-1 同伴科技 | 制作维护